调剂公告——东北财经大学投资工程管理学院2026年招收调剂考生的通知
2026.04.03
东北财经大学投资工程管理学院招收调剂考生,现将有关事项通知如下:
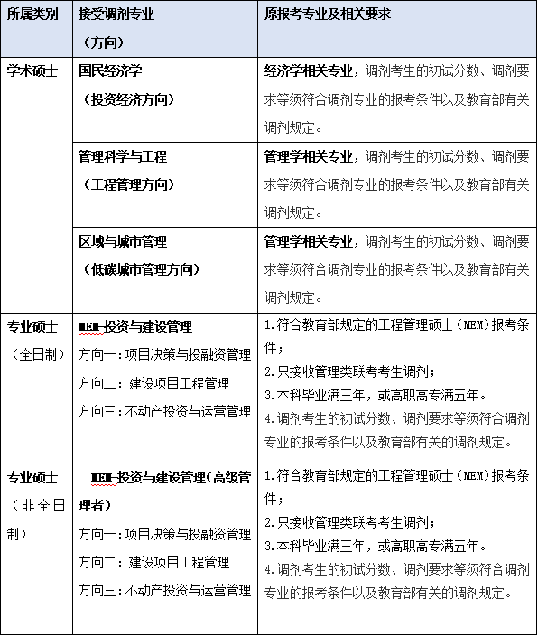
一、接收调剂专业及相关相关要求

二、时间安排
1.符合条件考生须在“调剂服务系统”开通后的12小时内登录中国研究生招生信息网“调剂服务系统”完成调剂志愿信息填报。
注:“调剂服务系统”预计将于4月8日0时(具体以研招网为准)开通,若时间有调整,后续时间相应顺延。
2.志愿填报结束后,学校将对申请调剂考生进行审核,并于4月8日18:00时前在“调剂服务系统”向调剂考生发放复试通知。
3.申请调剂考生须在收到同意复试通知后,按要求在“调剂服务系统”中点击确认同意复试。
三、其他事项
1.所有考生的调剂均须通过研招网“调剂服务系统”进行,拟接收调剂专业及要求如有调整,最终以研招网为准。调剂考生的初试分数、调剂要求等须符合调剂专业的报考条件以及教育部有关调剂规定。
2.我校所有非全日制专业考生的录取类别均为定向就业,录取前须提供就业协议,具体另行通知。
3.调剂考生复试原则上采取网络远程方式进行,有关复试安排请随时关注我校研究生院网站通知。
四、咨询方式
联系人:魏老师
联系电话:0411-84710435
电子邮箱:weijing03110311@163.com
学院网站:http://tz.dufe.edu.cn
微信群:

投资工程管理学院



